top of page
Our Stories
A collection of our Blogs, Articles, and Whitepapers


Breathing Life into the Alarm Management Lifecycle
‘Evergreen’ and ‘lifecycle’ have become two common buzz words in our industry. They are thrown around in a variety of topics, processes, and


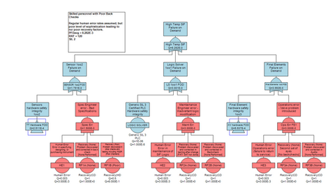
Can we achieve Safety Integrity Level 3 (SIL 3) without analyzing Human Factors?
Incorporate quantitative Human Factors into a SIL analysis. Representative operating units at various stages of maturity in human factors an


Stopping the Swirl: Facilitation Tools that Improve PHA Results and Efficiency
Effective Process Hazard Analysis (PHA) facilitators combine soft skills with technical knowledge to guide PHA teams through a thorough iden


Understanding Overpressure Scenarios and RAGAGEP
Introduction to Using RAGAGEP for Overpressure Risk Mitigation


A Database Approach to the Safety Life Cycle
A systematic database approach can be used to design, develop and test a Safety Instrumented System (SIS) using methodologies that are in co


What is Truth? Do SIL Calculations Reflect Reality?
Are random hardware failures the only thing that cause a safety instrumented function (SIF) to fail? What if our assumptions are wrong? What


Functional Safety Specialists May be Stuck in the Past – Do our SIL calculations Reflect Reality?
Functional safety specialists may be stuck in the past and doing industry a disservice. The current industry trend is to only consider rando


Reducing Systematic Failures - Process Safety Management PSM
The benefit of such studies is that it’s easier and less expensive to make necessary changes to systems while the design is still on paper.


The Use of Bayesian Networks in Functional Safety
Functional Safety & Bayesian Networks Functional safety engineers fol low the ISA/IEC 61511 standard & perform calculations based on random hardware failures. These result in low failure probabilities, which are then combined with similarly low failure probabilities for other safety layers, to show that the overall probability of an accident is extremely low (e.g., 1E-5/yr). Unfortunately, such numbers are based on frequentist assumptions and cannot be proven. Looking at act


What can go wrong with a functional safety assessment, and how to ensure one goes smoothly?
What might go wrong with an FSA, and what might you do to ensure that an FSA runs smoothly?


How About a Stage Zero Functional Safety Assessment (FSA)?
Inspired by “Conducting an Effective Functional Safety Assessment” presented at 2019 ISA PIC 2019—Process Industry Conference. by Greg...


A problem (and solution) with estimating rare event frequencies
Industry uses many numbers in process safety associated with predicting the likelihood of rare, catastrophic events (e.g., failure rates, de


How to keep the alarm management lifecycle evergreen
It is commonly touted that once a plant rationalizes their alarms, they have completed the alarm management lifecycle. Nothing could be...


Best Practices for Gas Detection System Design
Warren Johnson, senior project manager for consulting, engineering and integration firm aeSolutions, was featured in CONTROL magazine...


aeSolutions FM Approved FGS 1400 MK II Fire Panel
by Warren Johnson aeSolutions developed the FGS 1400 MK II fire panel as a pre-engineered, FM approved system capable of meeting all the...


Strategy for Consistency in Design of Burner Management Systems
Everyone wants to provide a safe atmosphere for workers, facilities and the surrounding environment. The greatest risk in many process...
bottom of page
